永續ESG

資訊安全與隱私保護

資訊安全與隱私保護

momo長期致力落實資訊安全與個人資料保護控管,於2009年11月通過SGS國際驗證,取得 ISO 27001資訊安全系統驗證,每年定期驗證、三年重新驗證;2023年將國稅局加值服務中心電子發票作業維運與管理流程列入驗證範圍;2024年完成轉版 (2022版),確保消費者的資料在多層資訊安全控管下,得到最高規格的防護。

資訊安全與管理

• 資訊安全管理機制

momo於2009年成立「資訊安全委員會」,負責推動資訊安全作業;為加強個人資料保護,2018年將資訊安全委員會更名為「資訊安全暨個人資料保護管理審查委員會」,持續定期檢視資訊安全暨個資保護政策及推動落實度。2020年為加強控管及監督資安風險並強化董事會職能,於董事會轄下設置「資安管理委員會」,原因應ISO 27001及ISO 27701設置之「資訊安全暨個人資料保護管理審查委員會」更名為「資訊安全暨個資保護小組」,並持續遵循ISO管理系統之條文規範,將年度執行結果向「資安管理委員會」報告。

2021年為符合資安法規遵循及提升資訊安全及個資保護管理,本公司設置資安長及資安專責單位,資安長為「資訊安全暨個資保護小組」召集人,負責審查資安管理系統、技術、資源分配、風險管理及績效目標之達成。

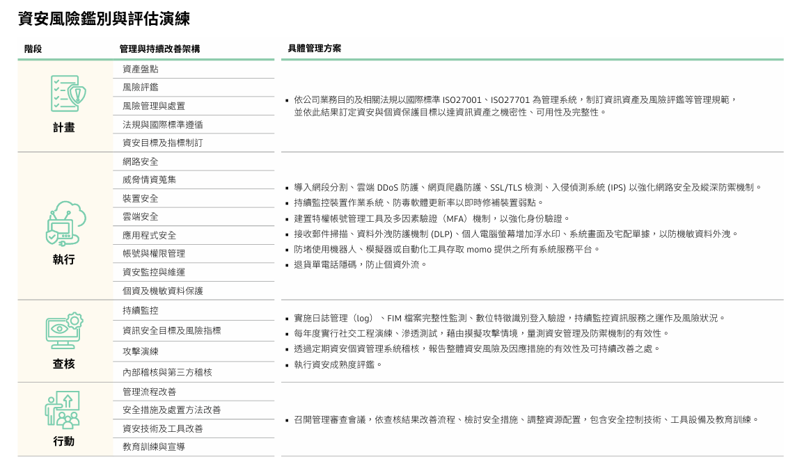
• 資安風險鑑別與評估演練

• 資安教育訓練

全公司資安教育訓練宣導為每週公告1次、每年共4堂課。momo全體在職員工100%皆完成線上課程並通過測驗。

• 資安事件通報

針對資安事件的通報與處理,momo明確訂定「資訊安全事件通報作業規範」含權責、事件分級、通報程序及處理評估與決策,資訊單位需於目標處理時間內排除及解決資訊安全事件,並在事件處理完畢後進行根因分析及採取矯正措施,以預防事件重複發生,2024年未發生資訊安全與個人資料外洩等相關事件。

顧客隱私保護

momo致力落實資訊安全與個人資料保護控管,為保障公司資訊安全與消費者在線上購物安心,2024年完成ISO 27001資訊安全管理系統轉版(2022版)及ISO 27701個人資料管理系統換證,於2024年5月29日通過驗證,爾後每年持續維持證書有效性。momo針對客戶個資與機敏資料保護建置完整系統規劃;為對內防止洩露,資訊安全暨個資保護小組每年至少執行二次內部稽核作業,確認人員落實作業規範要求。此外,透過精進系統架構管理之安全設計與持續監控,包含網路區域劃分、存取控制、內外部弱點管理、對外防止駭客入侵偵測等安全防護,持續強化系統可靠性。

• momo隱私權政策

為維護消費者的隱私權,落實個人資料保護及管理,momo官網設有「隱私權政策」專區,詳細載述對於消費者資料的蒐集、處理、利用及管理,均遵守中華民國政府之「個人資料保護法」及相關法令規範,並明確制訂「資訊安全事件通報作業規範」、「個資及機敏資料安全維護作業規範」及「個人資料檔案安全維護計畫」之規範,要求任何人(涵蓋對象包含本公司及其所有人員與供應商、受委託業者、外部顧問等協力廠商)應確實遵循,並均須在明定的授權規範下,才能處理及利用必要之資料,以有效保護個人資料及權益。

截至2024年12月31日止,momo無出售、出租或以其他方式進行分配數據或資訊給第三方。所有個資皆進行妥善保管及保護,保留期間依法規與作業規範為5年。

• 顧客個資管理

2024年未發生影響消費者權益之個資安全事件,因應國內個資案件趨勢,陸續進行多項強化個資保護措施,包括停止發送OTP郵件、以及設定多重身份及設備驗證機制,同時於網站持續更新5則反詐騙宣導(共計32,123次瀏覽),並與新北市婦幼警察隊合作於直播上宣導防詐,讓消費者了解最新詐騙招數,以保護消費者的個資安全。

• PCI DSS 保護消費者電子支付交易安全

momo為臺灣電商產業龍頭,每年需處理達百萬筆以上刷卡交易,依循發卡機構與收單行要求,遵守支付卡行業資料安全標準,確保持卡人資料安全性。自2019年Q1完成Level 2自我評鑑問卷後,因業績持續成長刷卡量超過六百萬筆,故2020年以降改以PCI SSC(支付卡行業安全標準委員會)規定取得Level1實地稽核的合規報告。最近一次取得商家合規報告日期為2024年3月21日,爾後每年由合格評核機構進行年度實地稽核以確認符合支付卡行業資料安全標準,並遞交合規報告。

• 信用卡3D驗證 降低盜刷風險

為降低消費者遭盜刷風險,momo已逐步導入信用卡3D驗證服務。此服務是由Visa、MasterCard等國際發卡組織推出的資訊安全驗證機制,讓消費者進行網路購物時,可確保為本人使用自己的信用卡進行刷卡,進而有效降低被盜刷機率。

當消費者在momo購物網上,透過提供3D驗證服務的發卡銀行所發出的信用卡,進行特定商品的交易時,網路刷卡的步驟將會轉至發卡銀行,並且要求輸入驗證密碼;密碼因發卡銀行不同,其形式可能為動態密碼(OTP)或是固定密碼。收單銀行同時會向國際信用卡組織認證系統及發卡銀行確認資料與密碼無誤後,即可完成本次的刷卡交易。

此外,2022年展開「紅利金付款生物辨識專案」,於消費者選用紅利金/mo幣付款時,新增生物辨識功能;2023年再拓展生物辨識功能的應用範圍,於購買特定商品的交易時進行生物辨識,以提升交易安全。

(註)「特定商品」係指符合momo財務部門所規範符合風險控管條件的商品。

• 物流士安心call及宅配單隱碼

momo自2021年起,導入「物流士安心call」服務,將原消費者電話號碼轉換為代碼,同步將宅配單上消費者姓名、電話、地址進行個資隱碼;2022年開始拓展導入範圍,從供應商出貨的廠配訂單,延伸至委外自有倉儲所出貨的訂單,2023年再進一步擴大導入退貨消費者電話號碼代碼化機制,並於2024年完成配合執行退貨的物流業者導入作業。此外,momo同時申請執行數位發展部「113年數位信任場域服務實地驗證計畫」,並以「momo安心退貨服務導入」通過審查並執行完畢。截至2024年底供應商導入「物流士安心call」服務之比率已達99.5%,且退貨回收單亦已完成導入「momo安心退貨服務」。 momo目標為阻斷物流配送管道個資資訊外洩之可能性,讓消費者更安心享受在momo平台購物的樂趣。